1-04 La CLI de Terraform
Objectifs
- Comprendre et utiliser les principales commandes de la CLI terraform
Les IHM de Terraform
CLI
L'outil en ligne de commande est le moyen d'accès le plus simple et essentiel pour apprendre et maîtriser Terraform.
- Exposition progressive aux concepts et aux pratiques
- Approfondissement progressif de chaque commande selon le besoin
- Intégralité des opérations disponibles
Terraform Cloud / Enterprise
Une autre solution est Terraform Enterprise qui présente une interface HTML.

Terraform Cloud est le SASS proposé par la société Hashicorp pour cet outil.
Il offre de nombreux avantages pour le travail en équipe, comme par exemple l'intégration de GIT, des états d'infrastructure.
CDK for Terraform
On peut également piloter Terraform avec un langage comme TypeScript, Python, Java, C#, ou Go.
// Copyright (c) HashiCorp, Inc
// SPDX-License-Identifier: MPL-2.0
import { Construct } from "constructs";
import { App, TerraformStack, TerraformOutput } from "cdktf";
import {
DataAwsRegion,
AwsProvider,
DynamodbTable,
SnsTopic,
} from "@cdktf/provider-aws";
export class HelloTerra extends TerraformStack {
constructor(scope: Construct, id: string) {
super(scope, id);
new AwsProvider(this, "aws", {
region: "eu-central-1",
});
const region = new DataAwsRegion(this, "region");
const table = new DynamodbTable(this, "Hello", {
name: `my-first-table-${region.name}`,
hashKey: "temp",
attribute: [{ name: "id", type: "S" }],
billingMode: "PAY_PER_REQUEST",
});
table.addOverride("hash_key", "id");
// table.addOverride('hash_key', 'foo')
table.addOverride("lifecycle", { create_before_destroy: true });
const topicCount = 1;
const topics = [...Array(topicCount).keys()].map((i) => {
return new SnsTopic(this, `Topic${i}`, {
displayName: `my-first-sns-topic${i}`,
});
});
new TerraformOutput(this, "table_name", {
value: table.name,
});
topics.forEach((topic, i) => {
new TerraformOutput(this, `sns_topic${i}`, {
value: topic.name,
});
});
}
}
const app = new App();
new HelloTerra(app, "hello-terra");
app.synth();
Les commandes principales de terraform
Documentation:
## Obtenir de l'aide sur la CLI
$ terraform --help
Usage: terraform [global options] <subcommand> [args]
The available commands for execution are listed below.
The primary workflow commands are given first, followed by
less common or more advanced commands.
Main commands:
init Prepare your working directory for other commands
validate Check whether the configuration is valid
plan Show changes required by the current configuration
apply Create or update infrastructure
destroy Destroy previously-created infrastructure
All other commands:
console Try Terraform expressions at an interactive command prompt
fmt Reformat your configuration in the standard style
force-unlock Release a stuck lock on the current workspace
get Install or upgrade remote Terraform modules
graph Generate a Graphviz graph of the steps in an operation
import Associate existing infrastructure with a Terraform resource
login Obtain and save credentials for a remote host
logout Remove locally-stored credentials for a remote host
output Show output values from your root module
providers Show the providers required for this configuration
refresh Update the state to match remote systems
show Show the current state or a saved plan
state Advanced state management
taint Mark a resource instance as not fully functional
test Experimental support for module integration testing
untaint Remove the 'tainted' state from a resource instance
version Show the current Terraform version
workspace Workspace management
Global options (use these before the subcommand, if any):
-chdir=DIR Switch to a different working directory before executing the
given subcommand.
-help Show this help output, or the help for a specified subcommand.
-version An alias for the "version" subcommand.
## Obtenir de l'aide sur une commande
$ terraform apply -h
...
## Utiliser une commmande avec une option globale
$ terraform -chdir /opt/workplace apply
Les domaines de commandes
Essentiels
- Gérer l'espace de travail
- get
- init
- Gestion du cycle de vie des ressources
- plan
- apply
- destroy
- Inspection / visualisation de l'infrastructure
- show
- providers
- graph
- output
- Gestion de l'état de l'infrastructure
- state
- Test et réécriture
- console
- validate
- fmt
Avancés
- Gestion des modules
- get
- Authentification (Terraform Enterprise)
- login
- logout
- Gestion d'environnements
- wordspace
- Import de ressources
- import
- Tests
- test
Commandes essentielles
init
La commande init encapsule tout ce qui est nécessaire pour rendre utilisable une recette d'infrastructure Terraform.
- Initialisation du stockage de l'état afin de permettre de le stocker dans un backend (on y reviendra)
- Téléchargement des dépendances (modules et providers: idem on y reviendra)
$ ls -a1
.
..
main.tf
$ terraform init
Initializing the backend...
Initializing provider plugins...
- Finding latest version of hashicorp/aws...
- Installing hashicorp/aws v4.57.0...
- Installed hashicorp/aws v4.57.0 (signed by HashiCorp)
Terraform has created a lock file .terraform.lock.hcl to record the provider
selections it made above. Include this file in your version control repository
so that Terraform can guarantee to make the same selections by default when
you run "terraform init" in the future.
Terraform has been successfully initialized!
You may now begin working with Terraform. Try running "terraform plan" to see
any changes that are required for your infrastructure. All Terraform commands
should now work.
If you ever set or change modules or backend configuration for Terraform,
rerun this command to reinitialize your working directory. If you forget, other
commands will detect it and remind you to do so if necessary.
$ ls -a1
.
..
main.tf
.terraform
.terraform.lock.hcl
On voit que la commande init crée deux éléments cachés
- Le dossier
.terraformcontient les plugins / providers requis par la recette - Le fichier
.terraform.lock.hclstocke la version des dépendances utilisées.
Ce fichier peut être ajouté au contrôle de version afin d'éviter que les versions déployées sont incompatibles.
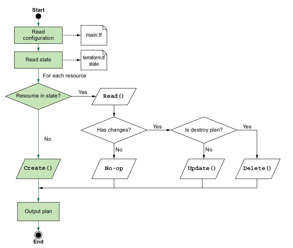
plan
La commande plan encapsule la logique de gestion du cycle de vie pour planifier les actions nécessaires.

Elle est fondamentale dans le fonctionnement de Terraform.
Elle prend en compte l'état et les dépendances entre ressources à générer pour orchestrer les actions à entreprendre.
apply
La commande apply exécute un plan, encapsulant par défaut un appel à plan.
On peut aussi obtenir un plan sous forme de fichier et le passer à apply.
destroy
La commande destroy génère un plan de destruction, encapsulant par défaut un appel à plan.
C'est simplement un alias vers terraform apply -destroy
show
La commande show affiche le contenu d'un plan ou de l'état.
$ terraform show -json terraform.tfstate
$ terraform plan -out plan.out && terraform show plan.out
providers
La commande providers affiche les plugins / providers de la recette.
$ terraform providers schema -json | jq | less
graph
La commande graph produit un graph au format DOT(.dot) de l'infrastructure.
Elle permet de mieux comprendre / documenter des recettes.
$ terraform graph | dot -Tsvg > graph.svg
output
La commande output extraie les valeurs qui ont été produites par la recette.
Ces valeurs ne sont pas connues avant l'exécution et sont utiles pour communiquer entre différents modules.
state
La commande state permet d'afficher et d'interagir avec l'état de l'infrastructure.
$ terraform state list
$ terraform state show <object>
console
La commande console permet d'exécuter des expressions en HCL au sein de l'état actuel de l'infrastructure.
Cela permet de tester des appels de fonction avant de les tester dans le code.
validate
La commande validate permet de tester la validité programmatique de la recette, sans faire appel aux ressources.
Elle est pratique pour s'assurer de la qualité du code.
fmt
La commande fmt sert à rendre le style du code conforme aux normes.
Elle fixe notamment les problèmes d'espaces et d'indentation pour uniformiser le style du code.
$ cat <<EOF | terraform fmt -
> foo = "bar"
> l = [1,2, 3]
> EOF
foo = "bar"
l = [1, 2, 3]
Rappel des objectifs
- Comprendre et utiliser les principales commandes de la CLI terraform